2021年度浙江省科学技术奖项目公示
来源: 发布时间:2022-03-02
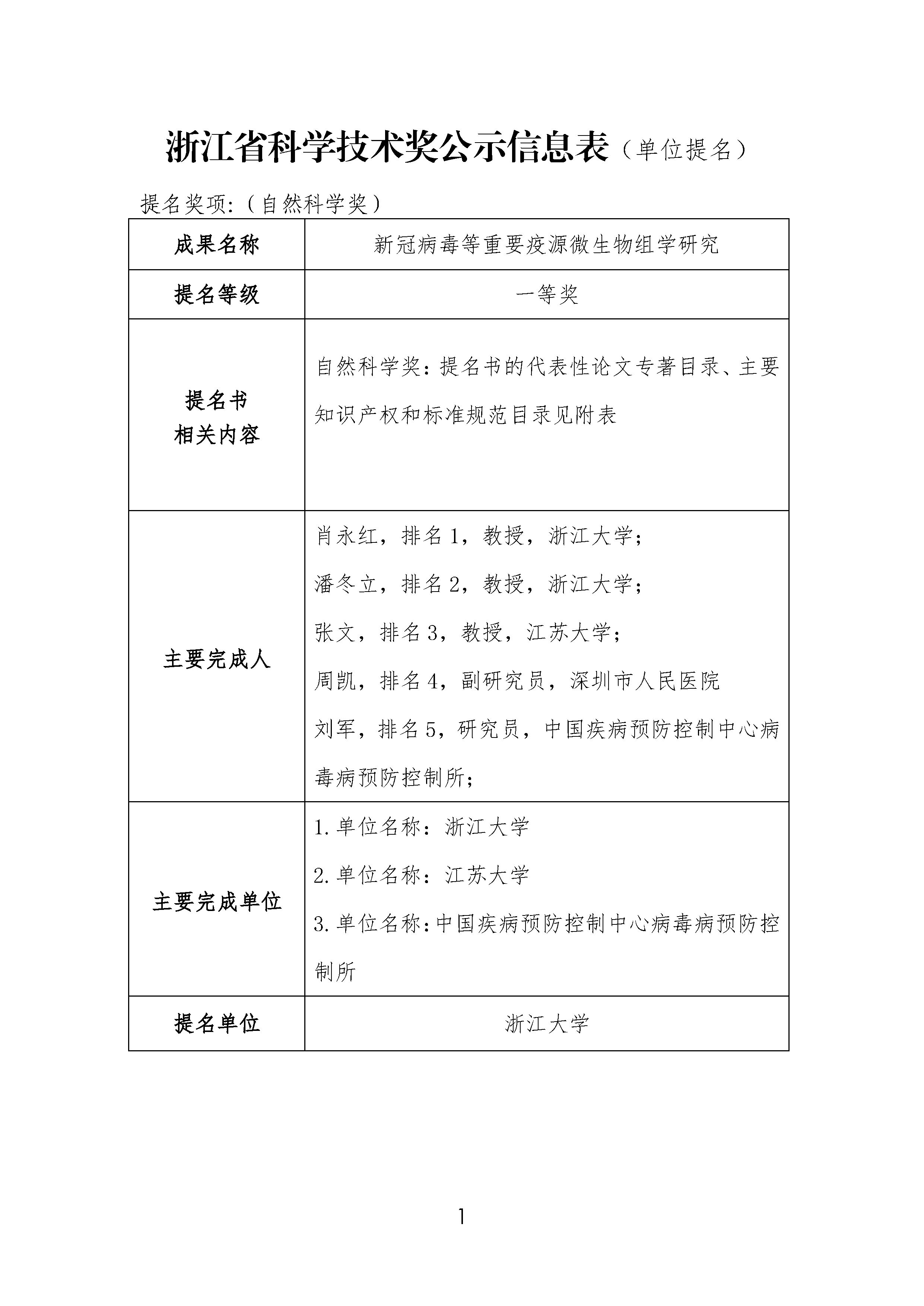
根据《浙江省科学技术厅关于开展2021年度浙江省科学技术奖提名工作的通知》要求,我单位参与《新冠病毒等重要疫源微生物组学研究》项目申报2021年度浙江省科学技术奖,相关成果在本单位进行公示,公示内容详见附件。公示期:2022年3月2日至 2022年3月8日。
公示期内,任何人对项目、完成人和完成单位持有异议的,请以书面方式实名向中国疾病预防控制病毒病预防控制所科技处反映,并提供必要的证据材料,以便核实查证。提出异议的个人必须在书面异议材料上签名,并提供有效联系方式。凡匿名、冒名和超出期限的异议不予受理。
联系人:赵秀军
联系电话:010-58900663
邮箱:bdbskjc@ivdc.chinacdc.cn
附件: 公示内容





